728x90
반응형
파이썬머신러닝완벽가이드 353pg. 캐글주택가격 (추가코드).py
0.00MB
추가코드) 사이킷럿 skew
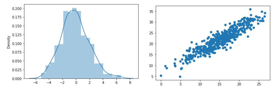
- 16줄: X=np.random.normal(0, 5, sample_size) 은 표준편차 0와 평균값 5의 정규분포에서 샘플링함
참고) np.rand(m, n)와 np.randn(m, n)의 차이는 균일확률분포/가우시안 표준정규분포(평균0, 표준편차1)의 m, n형태의 샘플링이다.
- 20줄: X.min( )의 절대값에 X를 더한 히스토그램을 그린다.
- 27줄: 1.0의 기울기를 가진 X에 r이라는 노이즈를 섞어준 뒤 abs(r.min( ))를 더한다. r.min( )에 절대값을 씌워서 음수가 나오지 않게 한다. (X는 정규분포를 따르기 때문에 scatter 그래프는 중간에 몰려있다.)




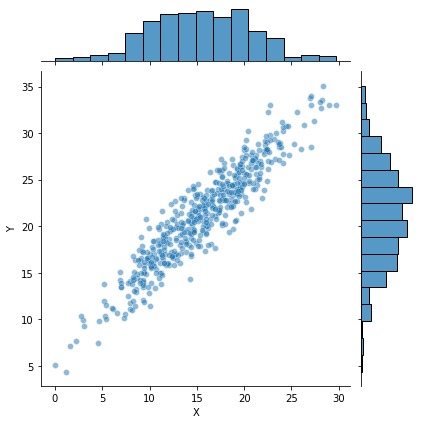
- 32줄: jointplot은 scatter한 뒤 histogram을 함께보는 그래프이다.

- 데이터가 중간쯤에 많이 분포하고 있음을 시각적으로 볼 수 있다.

- skewness값의 차이에 따라 그래프의 대칭성이 달라진다. skewness값이 음수면 오른쪽으로 치우쳐지고, 이 값이 양수면 왼쪽으로 치우쳐진다.

728x90
반응형
'살콤아내 자기계발 > 파이썬' 카테고리의 다른 글
| 파이썬 머신러닝완벽가이드 7주차_차원축소, 선형변환, 공분산, PCA (377pg) (0) | 2021.06.08 |
|---|---|
| 파이썬 머신러닝완벽가이드 7주차_최종실습 (0) | 2021.06.08 |
| 파이썬머신러닝완벽가이드 6주차 (353pg. 캐글 주택 가격: 고급회귀 기법) (0) | 2021.06.03 |
| 파이썬머신러닝완벽가이드 6주차 (342pg. 자전거대여수요예측) (0) | 2021.06.02 |
| 파이썬 머신러닝 완벽가이드 6주차 정리 (319pg, 규제선형모델-릿지, 라쏘, 엘라스틱넷, 로지스틱회귀) (0) | 2021.05.31 |